● 视频安装教程链接●

本电路采用石英晶振作为时基脉冲震荡器,通过数字分频后取得秒时基信号。再通过计数器、译码器及显示器将时间显示出来。由于采用了晶振作为时基脉冲,所以走时时间精准。
一、电路安装调试:
按元件清单的顺序焊接,先装矮元件再装高元件。集成电路先安装管座,最后再将集成电路装在管座上。
不区分引脚方向的元件:电阻器、晶振、瓷片电容、拨动开关。
有正负极的元件:发光二极管和电解电容的长脚是正极,对着电路板上标+的位置,1N4148带黑圈的位置对着电路板上带白色标记位置。
IC座的缺口位置对准电路板带缺口位置的方向,同样集成电路也是缺口位置对准电路板的缺口标记。轻触开关是能正常装入的位置是正确的。

引脚顺序识别:芯片文字正对准自己,从左下角第一个脚是1逆时针数。

二、元件清单

三、电路工作原理
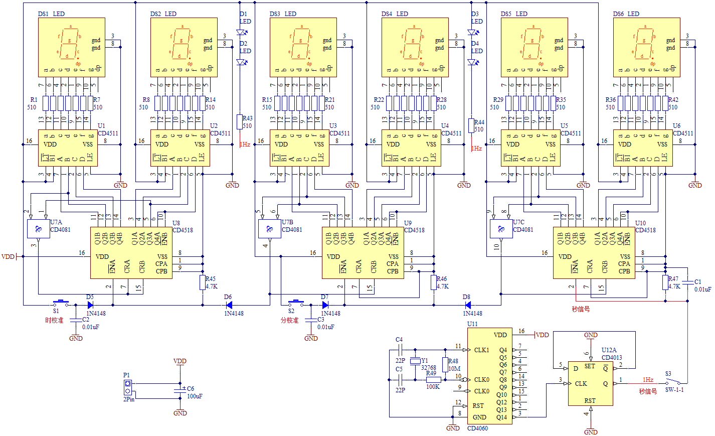
秒信号发生器由CD4060和CD4013组成,产生频率为1Hz的和时间基准信号。CD4060是14级二进制计数器/分频器/振荡器。它与外接电阻、电容、石英晶振共同组成32768Hz振荡器,并进行14级二分频,再外加一级D触发器(CD4013)二分频,输出1Hz的时基秒信号。秒、分、时计数器电路均采用双BCD同步加计数器CD4518计数输出BCD码,通过CD4511将BCD码显示出对应的数字,秒、分计数器是60进制计数,时是24进制计数。时、分、秒的显示电路完全相同,均使用CD4511译码驱动数码管。秒校时采用等待校时法,正常工作时,开关S3拨到“走时”,进行对秒信号校对,将S3拨到“停”,待标准时间一到,立即拨到“走时”位置,恢复正常走时。分和时通过开关直接输入脉冲信号校准,每按一次开关,加一次数。
60进制电路工作原理:当时间是60秒的时候,4518的十位输出的BCD码是0110,通过一个与门电路(CD4581)接在4518的Q2B和Q3B端,当到60秒时,这两端同时输出1,通过与门电路输出1给CD4518清零,数字从00开始重新计数,同时给分信号或者时信号来一个脉冲加1。
24进制电路工作原理同60进制电路类似,只不过取的信号是24。4518输出的BCD码是0010 0100,取4518的Q2B和Q3A端即可。
电路没有断电记忆时间功能,断电后需要重新校时。
四、电路原理图(保存到手机可以放大)

↓↓↓安装电阻器、1N4148二极管。

↓↓↓安装瓷片电容、晶振。

↓↓↓安装IC座(注意缺口对准电路板的缺口标记),安装轻触开关、安装发光二极管。

↓↓↓安装数码管,电解电容(长脚正)、拨动开关、接线端子。

↓↓↓安装集成电路,注意缺口方向。

接入5V电源通断测试。

故障检测:检测焊点是否良好,元件有没有安装错误。