● 视频安装教程链接●

↓↓↓请严格按照焊接要求焊接。

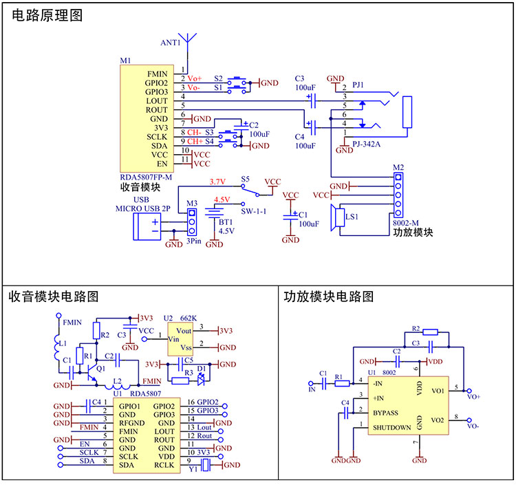
1、请先检查配件数量和型号。能测量的尽量用万用表测量一下。

2、按照教程步骤安装。

3、安装时,先安装矮元件再安装高元件。

4、每安装一部分元件,焊接一部分元件,并及时将元件引脚剪去。

5、焊接时注意焊接温度不能太高,焊接时间不能太长,否则会损坏电路板或者损坏元件。

6、焊接好后再次检查焊点是否合格,元件是否安装错误。

7、通电调试时,注意电源正负不能反。电压不能超过3V。

8、用螺丝固定外壳时,注意螺丝拧紧就行,不能拧过度。

9、如果出现故障,先判断电源是否正确,再检查元件安装和焊点

↓↓↓配件图,请先核对配件,并检测。↓↓↓

↓↓↓安装步骤,安装之前,请先核对配件,并检测。↓↓↓