音乐频谱安装教程
请先安装正面的LED,再安装背面的元件,先安装矮元件,在安装高元件。









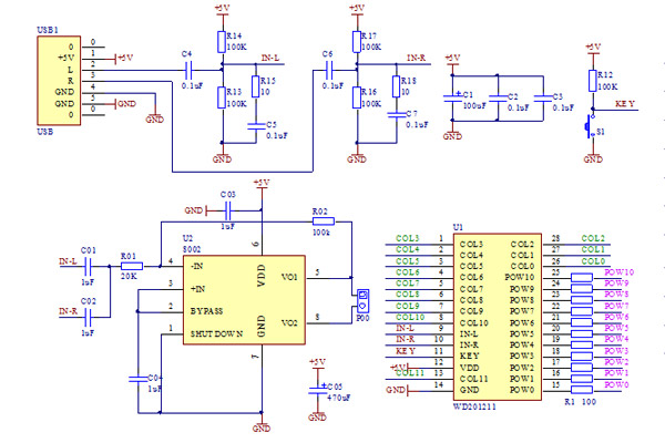
电路原理图


故障排除
1、这个不通电:检查电路板上的电解电容两边有没有5V供电,如果没有5V,说明电源没有到电路板上,检查USB端口的焊接,和检查USB供电线。
2、所有的LED灯都是亮的:检查LED有没有装反。
3、一整列LED灯不亮:检查大芯片的焊接。
4、一整行LED灯不亮:检查101电阻。
5、有的LED不亮,单独检查LED有没有虚焊,或者焊反。是否有同一行或者同一类有其他不通颜色的LED焊上去了。
6、LED都能能随音乐跳动,但是没有声音,检查8002小芯片这一块,看有没有焊接错误,有没有虚焊。再检查一下喇叭,单独测试一下喇叭,看是否喇叭坏了。
工作模式选择
芯片在通电后即进入正常的工作状态,如果有音频输入,屏幕则显示频谱。
进入工作模式选择:在正常的工作状态下,不论屏幕是否显示,按住“功能按键”不放,约1-2秒钟后即进入“工作模式选择”状态,此时屏幕显示“声”,代表进入“声道选择”模式。长按“功能按键”,可改变所设置的工作模式,进入下一工作模式选择。短按可改变工作模式的“可选项”,可选项会在屏幕上显示。用户可根据需要设定自己的工作模式。
退出工作模式选择:设定好自己需要的工作模式后,无需在进行任何操作,5秒钟后芯片即退出工作模式选择状态,进入正常工作状态。
特别提示:如果和单个音箱连接,设置成单声道工作模式,显示效果更佳。
工作模式 |
屏幕显示 |
可选项 |
功能设置说明 |
出厂值 |
声道选择 |
声 (A) |
1 |
单声道 |
|
2 |
双声道 |
2.双声道 |
左右声道
设置
(单声道时可改变端口的输入位置) |
左 (B) |
1 |
音频信号从左声道输入 |
1.左声道 |
2 |
音频信号从右声道输入 |
|
重要说明:单声道时,芯片只检测一个输入信号。为了能适应音频输入是由插头的外环端还是内环端输入,特增加了本项设置。如果单声道时屏幕无频谱显示,需更改此项,以使芯片能检测到信号。 |
显示刷新速度 |
显 (C) |
1 |
显示刷新速度最快 |
|
2 |
显示刷新速度较快 |
|
3 |
显示刷新速度较慢 |
3.较慢速度 |
4 |
显示刷新速度最慢 |
|
灵敏度设置 |
灵 (D) |
1 |
固定增益 |
|
2 |
自动增益,灵敏度较低 |
|
3 |
自动增益,灵敏度较高 |
3.高灵敏度 |
发光亮度设置 |
光 (E) |
1 |
亮度较暗 |
|
2 |
亮度较高 |
2.较亮 |
音频频谱排列设置 |
音 (F) |
1 |
音频频率显示按优化的顺序排列 |
|
2 |
音频频率显示按低到高顺序排列 |
2.顺序排列 |
进入测试模式:按住“功能按键”不放,上电即进入测试模式。芯片会按顺序点亮LED,以便检测电路的工作状态。松开 “功能按键” ,即可退出测试模式。
设置显示菜单:在进入测试模式后,会以不同方式点亮LED。当出现“EN”字符后即松开按键,菜单就会以英文“A/B/C/D/E/F”的方式显示。 当出现“中”字后即松开按键,菜单就会以中文“声/左/显/灵/光/音”的方式显示。
|