● 视频安装教程链接●

● 故障检测:

1 检测所有元件是否安装正确:

2 检测焊点是否焊接良好,是否存在虚焊漏焊:

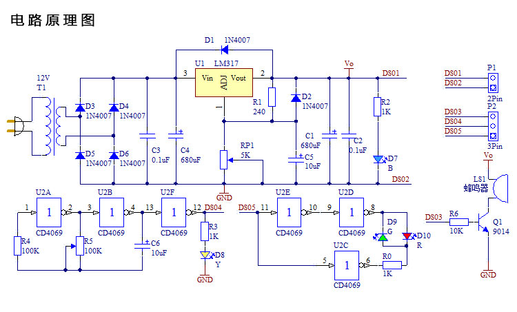
3 电路无电,检测变压器是否接错(接错变压器会烧坏),用万用表的交流档测量变压器的蓝线输出电压有没有12V左右。如果电压太低,应该检查电路,看电路上有没有焊点短路,有没有安装错元件:

4 电压不可调:检查电压表后面焊引脚位置处两个焊点有没有短路(如果短路要将他去掉)

5 电压调节范围很小:检查R1电阻器有没有安装错误,正确的电阻应该是240欧

6 接上电路后电压立马下降:这个电源主要要是教学实训用的,变压器功率只有2.5W的,最大输出的电流只有200mA,不适合给大电流电路供电。如果给大电流电路供电会出现电压下降现象