● 视频安装教程链接●

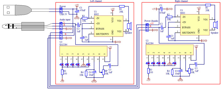
电路原理图Circuit schematics

1、先焊接功放IC,再安装电阻电容等元件。电容的长脚为正极,短脚为负极,负极对应电路板上的阴影部分。

2、RP2为LED音乐电平指示灵敏度调节电位器,调节它可以改变LED的灵敏度,先调节好合适的显示效果再安装外壳。

3、电路板供电用USB线接上5V电供电,接上音频线,同时用一根3芯的线将两电路板的R,GND,+5V连接起来。

1. Weld power amplifier IC first and then install the resistance capacitance and other components. The long pin of the capacitor is positive pole, the short pin is the negative pole, and the negative pole corresponds to the shadow part of the circuit board.

2. RP2 is the LED music level display sensitivity adjustment potentiometer, and adjustingit can change the sensitivity of LED.

3. Install shell: tear off the protective film of the shell, and fix the shell with screws.

接线图 Wiring diagram:

先给其中一个焊盘加上焊锡,然后用镊子夹住芯片,芯片带凹点的位置对准电路板带点的位置,先固定一个引脚。

然后将其他引脚一次加上焊锡,如果有焊接将两个引脚连接在一起不能分开,在焊锡熔化状态下可以用牙签挑开。

安装电阻器,注意有3种阻值。10K欧姆装R2,R4位置。330欧姆装R3位置,20K欧姆装R1位

安装好的电阻器

安装103(10k欧姆)电位器

安装10uF电容器。电容器的长脚位正,对准电路板带正的位置,10uF电容装C4位置

安装3个1UF的电容器,位置分别是C2\C5\C3

安装好的电容器,注意检查正负是否正确,焊接是否良好。

安装47uF电容器

安装好的电容器

安装KA2284,缺口位置的引脚是1脚,对准电路板上带标记的位置,如图

焊接好的KA2284

安装发光二极管,发光二极管的长脚位正,对准电路板上带正的位置,D5可以安装红色也可以安装蓝色,看自己喜好。

安装好的LED

两个电路板安装方法一样

安装完元件后要检查焊点是否良好,有没有短路,有没有虚焊,元件有没有安装错误。

给喇叭线上锡,如上图步骤,导线要先上锡,然后再焊接在电路板上,导线带红色的一根线定义为正。

将喇叭线焊接在VO+和VO-的位置,另外一端最后接喇叭,

给3芯线上焊锡。如上图步骤

将上好焊锡的3芯线将两电路板的R\gnd\+5V端用3芯线连接起来。

★★★注意:下图是接线效果,安装时要将导线接穿入外壳,再焊接导线。

连接好的3芯线

★★★注意:线的颜色要用万用表测量,请参考纸质说明书的方法判断。

再将USB线和音频线接在电路板上

线路接好后,将喇叭焊接上去,通电测试,测试正确后再固定外壳,安装方法纸质说明书上有